Google's SPDY module accelerates Apache
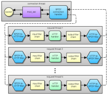
mod_spdy operates on the connection level and can handle multiple data streams within one connection
More than two years after Google first introduced its SPDY (pronounced "SPeeDY") protocol for accelerating data traffic on the web, the company has released a mod_spdy module for the open source Apache 2.2 web server.
The Apache 2.0 licensed module is available as a Debian package, an RPM package and in source code form. As SPDY only uses SSL connections, prospective users must also install a modified mod_ssl package and create certificates for their server.
SPDY uses three methods to accelerate the data exchanges between servers and browsers: compressing HTTP headers, multiplexing requests over a single TCP connection, and requesting all page resources at the same time. The last of these is meant to reduce the number of request-response packets. Since headers are compressed at connection level rather than request level, other Apache modules can co-operate with mod_spdy without any modifications.
mod_spdy World Flags Demo
The Google developers say that they have seen SPDY reduce web page loading times by more than 50 per cent. Only Google's Android and desktop browsers actually support the protocol at the moment. In Firefox 11, it can be activated via the network.http.spdy.enabled preference in about:config; the developers plan to enable it by default from version 13.
See also:
- Microsoft wants to speed up SPDY and HTTP 2.0, a report from The H.
- SPDY protocol support lands in Firefox, but is turned off for now, a report from The H.
(crve)
![Kernel Log: Coming in 3.10 (Part 3) [--] Infrastructure](/imgs/43/1/0/4/2/6/7/2/comingin310_4_kicker-4977194bfb0de0d7.png)

![Kernel Log: Coming in 3.10 (Part 3) [--] Infrastructure](/imgs/43/1/0/4/2/3/2/3/comingin310_3_kicker-151cd7b9e9660f05.png)
















